The requirements of CRM are often unique and ever-changing. Therefore, instead of a ready-made CRM, a CRM that is evolved from a flexible model makes sense.
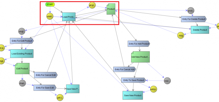
Visual Model of a CRM


The requirements of CRM are often unique and ever-changing. Therefore, instead of a ready-made CRM, a CRM that is evolved from a flexible model makes sense.

Introduction The short internships of MIT World Peace University (MIT-WPU) students are coming to a close. Acism thanks all the interns who worked with us and strived to make it a success. Acism also officially thanks MIT-WPU and in particular

This article features two documents that cover in detail the visual modeling of of two ERP processes: Procure to Pay (P2P) and Order to Cash (O2C).